习习教师官方版下载
APP截图
应用介绍
习习教师,这是一款专为老师用户提供高效教学管理平台和服务的软件,app功能很丰富、齐全、能满足用户的需求,习习教师官网版里面还有全面的学情报告数据,轻松的进行智能的作业管理,软件里面汇聚了丰富的优质资源,从而可以轻松的进行教学,爱上习习教师软件的用户,快来下载体验吧!
习习教师亮点
1、丰富资源
提供了线上丰富的优质教学资源,满足不同用户的教学使用需求。
2、全面覆盖
平台还对里面的听说读写资源进行了全面覆盖,用户可以进行同步教材的进行使用。
3、智能管理
帮助用户在线进行智能的管理,更好的进行轻松的教学。
4、多维度分析
里面还有多维度的数据统计分析,可以全面的进行报告的查看。
5、自动批改
这里还可以对用户的作业进行自动的批改,帮助用户轻松的进行检查。
6、精准教学
帮助用户根据各班的情况来进行精准的教学,轻松实现减负增效。
习习教师app布置作业教程
1、选择书籍
下载登录进入习习教师APP,可在首页【教材同步】、【课外拓展】、【收藏列表】板块选择需要的书籍来布置作业。
①教材同步:分别选择相应书籍、单元后,点击单元标题,进入内容选择页面。
②课外拓展:为了方便老师查找书籍,系统已将预置资源分类呈现,点击需要的板块分类,选择相应书籍。
③收藏列表:可将常用书籍添加至收藏列表,布置作业时,可以在收藏列表中快速选择相应书籍。
点击书籍目录页的收藏按钮,可以收藏或取消收藏书籍。灰色状态表示未收藏,绿色状态表示已收藏。
说明:点击底部菜单“作业”,进入作业列表页面,然后点击右上角“+”,也可进入收藏列表页面布置作业。
2、选择内容
选择书籍、目录后,进入内容选择页面,若要布置整份内容/题目,继续点击“下一步”即可。若要布置一份里的部分内容/题目,可点击编辑按钮,选择需要的内容/题目并“确定”后,再点击“下一步”。
3、确认发布
在作业发布页面,可选择要布置的班级或学生,点击“确认发布”即可。
也可以根据需要设置作业模式、自动退回比例、截止时间、定时发布等选项。
说明:
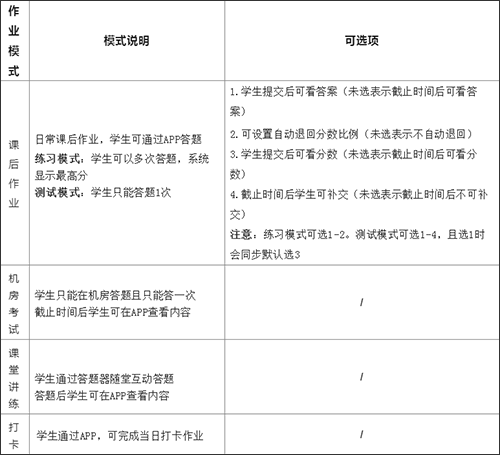
①作业模式模式说明:
②截止时间:默认当天23:59,可手动选择需要的时间。
③定时发布:默认1小时后,可手动选择需要的时间。
习习教师简介
1、打开应用就可以在线进行教学资源的使用。
2、用户可以对学生布置相关的作业。
3、还可以在线对学生的作业进行管理。
4、里面也可以全面查看相关的学情报告。
5、用户可以在线对自己的班级进行实时的管理。
习习教师特色
1、教学管理
提供了线上的教学管理功能,用户可以便捷的对自己的班级教学进行管理。
2、班级管理
平台提供了班级的管理功能,让你可以随时进行分组的管理。
3、学情报告
展示了关于班级学情报告的统计分析,可以对里面的考试结果进行查看。
4、在线布置
支持用户在线实时的布置里面的作业,方便用户可以随时进行布置。
5、作业检查
里面还可以对学生的作业进行检查,随时进行线上的批改。
6、教学资源
这里还有详细的教学资源分类,帮助用户快捷的进行资源的查找。


