2323乐园下载安装
APP截图
应用介绍
2323乐园软件是一款有着诸多热门游戏的手机游戏盒子,在2323乐园软件内体验诸多热门游戏覆盖,可以在线玩,游戏资源多样化,选择范围很广,更新速度也很快,相关游戏资讯和攻略同步更新,让您第一时间在线玩自己喜欢的游戏,体验最新玩法模式,充满乐趣。
233乐园怎么申请退款
1、首先需要下载安装233乐园,进入软件之后,点击“我的”板块;
2、在这里点击“客服入口”;
3、选择充值问题;
4、如是未成年充值,则可以选择第一项“未成年充值退款”;
5、然后在微信搜索“龙威互动客服中心”公众号,关注;
6、关注之后选择“充值退款”,不要急着申请,可以先点击申请注意事项;
7、先在下面看看退款的注意事项;
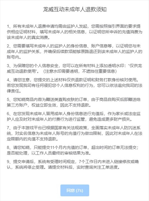
8、然后点击“申请入口”,进入之后会有未成年人退款须知,这里也要注意看哦!
9、看玩之后需要准备以下材料,
身份证明
材料1:未成年人出生证明
材料2:监护人户口簿户主页
材料2:监护人户口簿的个人页
材料2:未成年(小孩)户口簿个人页
拍摄一段您的小孩玩游戏的视频
充值的游戏区服、游戏ID截图
账号实名认证人手持身份证照片
账号实名认证人与未成年人关系证明
10、以及消费证明和特殊材料证明
消费证明:支付渠道流水证明;
特殊材料证明:能证明是孩子充值的材料包括但不仅限于:游戏内聊天记录,充值时的监控视频等。
整理完以上材料之后就可以提交了,提交之后工作人员会进行审核,申请结果以工作人员最终审核的为准哦!
2323乐园软件介绍
1、综合热门游戏资源,无需下载,在线畅玩。
2、采用高清游戏画质让大家都能体验到最好的游戏体验!
3、满足每个人的个性化游戏需求,随时随地在线玩。
2323乐园软件亮点
1、支持多设备无缝切换登录,让您轻松在线玩自己喜欢的游戏。
2、定期发放各种福利礼包,享受更多福利。
3、丰富的游戏攻略,资讯实时更新,让你及时了解、及时玩。
2323乐园软件特色
1、根据个人喜好为您推荐相关游戏,解决不知道玩什么游戏的问题。
2、加入您感兴趣的游戏社区,与其他玩家互动。
3、游戏资源库同步更新最新热门游戏,让您第一时间在线畅玩。
2323乐园软件简评
海量热门游戏资源在线供您选择,全部免费提供,各类游戏覆盖,非常全面,满足大家的个性化游戏需求,随时随地在线玩您喜爱的游戏,享受更多游戏乐趣。



