职徒简历官方版
APP截图
应用介绍
职徒简历app官方版是一款简洁、专业、智能的在线简历制作软件,这款软件拥有专业的简历制作工具以及海量模板,无论是出国留学还是实习求职,软件都会为用户提供针对性的指导与简历案例,让用户能够制作出更加吸引目光的优秀简历,在应聘中能够脱颖而出。、
职徒简历app官方版拥有多达1000+的行业真实案例以及数百个高质量的简历模板,并且软件提供了中英文翻译功能,让用户只需简单的编辑资料,即可获得一份优秀的简历。
软件特色
【海量简历模板,专业简历范文】
基于清华、沃顿优化模板设计、海量大牛简历案例均遵循STAR法则,覆盖了零经验简历、留学简历、求职简历、跳槽简历等多个场景,金融简历、互联网简历、快消简历、房地产简历等多个行业模板和行业案例,500强HR导师倾力打造,极大提升简历的专业度。
【一键排版、多种样式风格切换】
支持简历导入,一键自动一页简历,一键将所有经历自动倒叙,一键对全局的行距、页边距、颜色风格等进行统一切换,多种简洁风格样式,适用于用户不同的投递场景。
【求职学院专业文章】
求职学院中拥有大量求职和简历制作相关文章,包含行业热点资讯、行业解读、简历制作技巧、求职经验分享等多个模块,帮助求职者自主学习、不断成长。
软件亮点
1、操作简单,模块丰富,在职人员、学生均可使用
2、自动生成,智能排版,一键更改简历颜色,调整间距,添加封面
3、30款精美模板,一键生成专属于你的简历模板
4、智能优化建议,科学评分,帮助你制作满分简历
5、大牛简历共享,真实简历案例供用户进行免费参考
6、信息加密,数据云存储,电脑手机可同步编辑
功能介绍
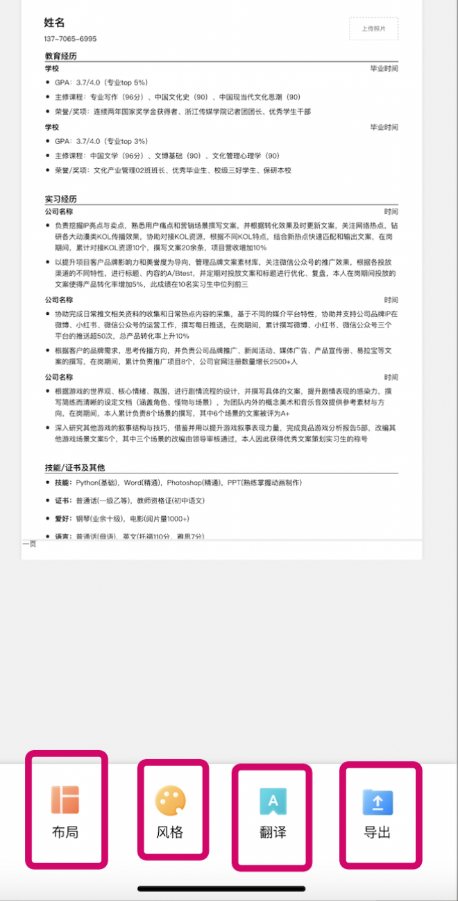
一键排版
专业简历制作从未如此简单
一键排版
支持自动一页、自动倒叙、一键切换简历模板、标题风格
全局调整
全局调整字体、字号、页边距、行间距、日期格式、对齐
自动保存
模块可自由添加、隐藏、排序,误删除可撤销
内容优化
更高效,更精准,更全面
中英智能翻译
10s内完成翻译,识别度高达98%,排版与中文严格一致
专业评测
200+因子分析模型,为简历竞争力打分,修改要点一目了然
海量案例,撰写帮助
1000+全行业真实案例,全方位简历填写帮助
简历投递
智能邮箱让简历更加专业
简历一键插入到邮件正文
常用邮件模板重复使用
支持邮件个性化名片设置
导师辅导
行业专家保驾,求职战无不胜
术业有专攻,匹配目标行业大咖导师,帮助你进行简历修改、面试辅导、职业规划,他们的成功经验可以在你身上复制
使用教程
职徒简历app如何使用?
第一步,下载“职徒简历app”
第二步,打开“职徒简历app”
第三步,找到“模板商城”开整
1、懒人快速搜索 :关键词 搜索
打开职徒简历app手机端
找到页面中间偏上的“模版商城”后
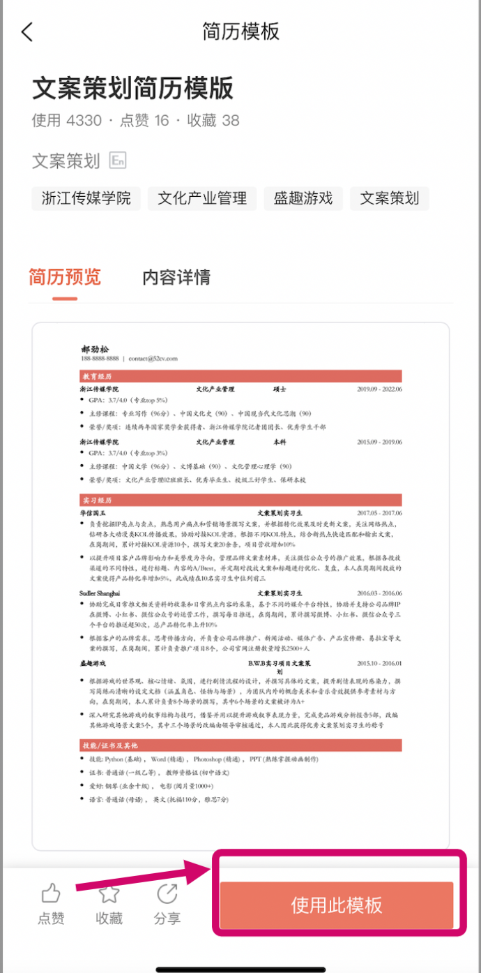
点进去之后就会跳转到搜索板块,比如:我们需要找“策划”相关的工作
那么点击右上角 标志,输入“策划”
系统就会从模板库中推荐 不同行业策划岗的简历模板
根据自己的岗位选择合适模板,点击“使用此模版“就可以进入改动和调整页面,把之前准备的工作经验配合着模板进行调整就 ?
提示:中文简历直接翻译成英文的话,在时态、表达方式和排版、字体上都有所不同,如果有小可爱需要输出英文模板的话,记得调整呦~
2、根据自己的风格喜好和行业岗位选择板块
打开职徒简历app手机端,找到中间偏上的“模版商城”,点进去之后就会跳转到搜索板块
这是就会出现“按内容”-“按风格”选择简历模板
进入“按内容”进行搜索,就会有行业和岗位的选择
求职者在内容页面按照行业进行搜索,就会看到关于这个行业内所有岗位的简历模板
比如我们选择”内容“里的“新媒体运营“,就会显示带有运营关键词的页面出来
可以通过使用次数查看简历的受欢迎程度,选择一个自己喜欢的。
职徒简历app怎么导入简历?
1、首先我们下载打开软件,然后进行登录
2、进入到首页后点击下面的简历
3、然后在该页面点击导入简历
4、然后点击打开文件管理器
5、找到你存到简历的位置然后点击确定即可
更新日志
海量简历模板免费使用,轻松拿Offer
-【简历制作】增加大量风格简历模板,优化一键排版,一键简历翻译,简历评测
-【求职辅导】优化导师展示,简历修改、面试辅导、职业规划流畅度
-【求职招聘】优化在线简历制作和岗位展示页面,求职更方便




