天津交管12123最新版
APP截图
应用介绍
天津交管12123最新版是一款由天津市公安交通管理局联合公安部交通管理科学研究所专门针对天津本地驾驶员打造而成的手机交通车辆服务软件,这款软件不但向用户们提供了手动预约驾照考试的功能,还支持预选车牌号、违法处理、罚款缴纳、补换行驶证等多种业务,这样一来就能够为相关驾考、扣分的用户带来极大的帮助。
相关用户通过天津交管12123最新版可以进行驾驶证绑定操作,一键验证身份,这样就能查看用户近期的驾驶情况,可以及时缴纳交通违法罚款等等。同时,该软件还支持常见问题、业务指南和办事网点等一系列信息的查询操作,有效的缓解了相关用户的燃眉之急。
软件特色
一、手机答题赢积分抵轻微交通违法记分:
1、每个驾驶证每天参与答题的次数不限制,但最多只能获得1分,在一个记分周期内最多可获得6分;
2、答题所获得积分以驾驶证清分周期为限,可用于自主处理交通违法时冲抵所绑定机动车的轻微交通违法记分,未使用完的积分将以记分周期定期清零;
3、如本记分周期内该驾驶证无交通违法,所获积分则不会被清零,可保留并转入下一周期,但最多延长保留一个周期。
二、简化考试预约流程驾考时间自主预约:
1、手机登录“贵州交警”客户端,进入“驾照考试预约” ,系统显示“本系统提供贵州省内驾驶证各个科目考试预约服务”;
2、进入后按照提示根据自身实际情况,填写姓名、身份证号、手机号、地址,选择预约考试科目、时间及考场提交审核;
3、申请提交后,在“预约结果查询”中查看后台审核情况,通过审核的,请携带身份证按预约时间提前1小时到所预约考场办理身份认证、缴纳考试费等业务,以保证顺利参加考试。
三、全省私家车年审阳光车检预约:
1、按照提示输入车牌号和发动机号后六位等信息登录,系统会自动显示预约地的车检机构名单;
2、每半小时为一个预约时段,每个预约时段提供5个预约名额,然后按照提示操作,完成预约。
天津交管12123体检指定医院
一、天津驾驶人体检医院
目前全市共63家机动车驾驶人体检医疗机构,其中前26家为一站式服务站(可办理初学、增驾、期满、70周岁以上提交身体条件证明体检;补换领驾驶证业务)
其余37家为驾驶人体检医院(可办理期满、70周岁以上提交身体条件证明体检)。
提醒:去之前一定要电话咨询,不要跑空。
内容较多,具体信息上下滑动查看:
二、天津驾驶人自助体检机
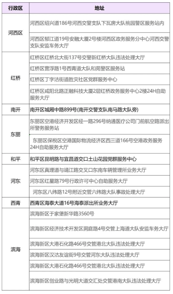
截止目前,天津驾驶人智慧体检一站式服务机共计有21处、分别分布在河西区、红桥区、南开区、东丽区、和平区、河东区、西青区、滨海新区。
自助体检机地址如下:
三、驾驶人自助体检流程
办理自助体检
1、符合条件的驾驶人需携带身份证原件,在“驾驶人自助体检机”上进行自助体检。
2、上午9:00-11:30和下午13:00-16:30时间段内,在完成体检后由医生在线即时审核,需等待3至5分钟后,可知体检结果。
3、其它时间段,申请人在完成体检后即可离开,待医生后台审核通过后以短信方式将体检结果发送给申请人。
天津交管12123怎么摇号?
首先在交管12123首页,找到并点击“新车选号”按键;
在新车选号页面,选择注册省市,然后找到并点击“确认信息”按键;
在业务须知弹窗下方等待读秒结束,找到并点击“阅读并同意”按键;
最后,填写车辆信息,找到并点击“本人确认信息无误”按键后即可开始摇号。
交管12123非本人机动车可以处理违章吗?
1、输入车辆的基本情况(车辆号牌、发动机号后copy6位等信息),并通过短信验证被绑定车主用户的手机号码。
2、上传现场拍摄百3张照片(一张本人拿着身份证、一张车主拿着身份证与待绑定机动车行驶证、一张本人和车主身份证及行驶证放一起),然后车主会收到短信验证码,验证身份后提交,待交管部门后台审核通过后就度可以成功问绑定。
注意事项:
1、申请绑定答业务的驾驶人需先通过交警支队车管所人工窗口进行实名注册
2、可绑定非本人名下机动车不超过3辆(含3辆)
3、历史累计绑定不得超过5辆车(包括已在“交管12123”手机APP上绑定的)
4、同一机动车只允许最多被3个用户同时绑定
驾驶证申请说明
1、办理驾驶证业务时需要提供的身份证明是哪些?
答:居民的身份证明是居民身份证或者临时居民身份证。 现役军人(含武警)的身份证明,是居民身份证或者临时居民身份证。 在未办理居民身份证前,是军队有关部门核发的军官证、文职干部证、士兵证、离休证、退休证等有效军人身份证件,以及其所在的团级以上单位出具的部队驻地住址证明。 香港、澳门特别行政区居民的身份证明是港澳居民居住证;或者是其所持有的港澳居民来往内地通行证或者外交部核发的中华人民共和国旅行证,以及公安机关出具的住宿登记证明。 台湾地区居民的身份证明是台湾居民居住证;或者是其所持有的公安机关核发的五年有效的台湾居民来往大陆通行证或者外交部核发的中华人民共和国旅行证,以及公安机关出具的住宿登记证明。 定居国外的中国公民的身份证明是中华人民共和国护照和公安机关出具的住宿登记证明。 外国人的身份证明是其所持有的有效护照或者其他国际旅行证件,停居留期三个月以上的有效签证或者停留、居留许可,以及公安机关出具的住宿登记证明;或者是外国人永久居留身份证。 外国驻华使馆、领馆人员、国际组织驻华代表机构人员的身份证明,是外交部核发的有效身份证件。
2、办理需要提交身体条件证明的驾驶证业务时,可到哪些医疗机构参加体检并出具身体条件证明?身体条件证明自出具之日起有效为多少?
答:办理残疾人专用小型自动挡载客汽车驾驶证业务时,交的身体条件证明应当由经省级卫生健康行政部门认定的专门医疗机构出具。办理其他机动车驾驶证业务时,提交的身体条件证明应当由县级、部队团级以上医疗机构,或者经地市级以上卫生健康行政部门认定的具有健康体检资质的二级以上医院、乡镇卫生院、社区卫生服务中心、健康体检中心等医疗机构出具。 身体条件证明自出具之日起六个月内有效。
3、申请驾驶证对申请人年龄有什么具体要求?
答:申请驾驶证最低年龄要求: 小型汽车、小型自动挡汽车、残疾人专用小型自动挡载客汽车、低速载货汽车、三轮汽车、普通三轮摩托车、普通二轮摩托车、轻便摩托车、轮式专用机械车为18周岁。城市公交车、中型客车、大型货车、轻型牵引挂车、无轨电车、有轨电车为20周岁。大型客车、重型牵引挂车为22周岁。 最高年龄限制要求 :小型汽车、小型自动挡汽车、残疾人专用小型自动挡载客汽车、轻便摩托车无年龄上限(70周岁以上需通过记忆力、判断力、反应力等能力测试)。大型客车、重型牵引挂车、城市公交车、中型客车、大型货车、低速载货汽车、三轮汽车、轻型牵引挂车、普通三轮摩托车、普通二轮摩托车、轮式专用机械车、无轨电车、有轨电车为60周岁。其中轻型牵引挂车在60周岁以上可通过记忆力、判断力、反应力等能力测试的,可以放宽到70周岁。
4、申请人有吸食或注射毒品行为的能否申请驾驶证?
答:三年内有吸食、注射毒品行为或者解除强制隔离戒毒措施未满三年,以及长期服用依赖性精神药品成瘾尚未戒除的,不得申请驾驶证。公安交管部门在受理驾驶证申请时,会核查申请人是否有相关吸食或注射毒品行为记录,对存在相关记录的将不予受理。申请人在申请驾驶证时,应当如实申告是否具有以上不得申请的情形,并对申告内容的真实性负责,如果隐瞒有关情况申请驾驶证,对于未取得驾驶证的,处五百元以下罚款且一年内不得再次申请驾驶证;如果已经取得驾驶证,将收缴驾驶证并撤销驾驶许可,处二千元以下罚款且三年内不得再次申请驾驶证。
5、哪种违法犯罪行为将被终身禁驾?
答:一是造成交通事故后逃逸构成犯罪的,二是饮酒后或者醉酒驾驶机动车发生重大交通事故构成犯罪的。上述两种情形都是严重、恶性的违法行为,对公共安全危害大,导致人员伤亡或财产损失后果严重,需要追究刑事责任,因此规定终身不得再申请驾驶证。
6、因饮酒后或醉酒驾驶被吊销驾驶证能否重新申请?
答:因醉酒驾驶机动车或者饮酒后驾驶营运机动车依法被吊销驾驶证的,5年内不得重新申请;因醉酒驾驶营运机动车依法被吊销驾驶证的,10年内不得重新申请。需要提醒的是,饮酒后或者醉酒驾驶机动车发生重大交通事故构成犯罪的,终身不得申请驾驶证。
7、申请大中型客货车驾驶证有什么限制条件?
答:取得大型客货车、重型牵引挂车、中型客车和大型货车驾驶证的驾驶人大部分驾驶营运车辆,交通安全责任重大,因此规定了更为严格的限制条件。有以下情形的终身不得申请:一是对发生交通事故造成人员死亡承担同等以上责任的。二是醉酒后或是再次饮酒后驾驶机动车的。三是有吸食、注射毒品后驾驶机动车行为的,或者有执行社区戒毒、强制隔离戒毒、社区康复措施记录的。四是驾驶机动车追逐竞驶、超员、超速、违反危险化学品安全管理规定运输危险化学品构成犯罪的。五是未取得机动车驾驶证驾驶机动车,发生负同等以上责任交通事故造成人员重伤或者死亡的。另外,对于被吊销或者撤销驾驶证的,10年内不得申请大中型客货车驾驶证。同时,除了当前记分周期不能有记满12分记录,申请大型客车的,需在最近连续三个记分周期内没有记满12分记录;申请重型牵引挂车、中型客车的,需在最近连续两个记分周期内没有记满12分记录。
8、初次申请驾驶证可以申请哪几种车型?
答:申请人初次申请驾驶证的,可以申请城市公交车、大型货车、小型汽车、小型自动挡汽车、低速载货汽车、三轮汽车、残疾人专用小型自动挡载客汽车、摩托车、轮式专用机械车、有轨电车和无轨电车驾驶证。需要增驾才能取得的,包括大型客车、重型牵引挂车、中型客车、轻型牵引挂车驾驶证。
需要提醒的是, 驾驶证被注销、吊销或者撤销后,再次申请驾驶证时视为初次申请,只能申请城市公交车、大型货车、小型汽车、小型自动挡汽车、低速载货汽车、三轮汽车、残疾人专用小型自动挡载客汽车、摩托车、轮式专用机械车、有轨电车和无轨电车驾驶证。
9、持军队、武警驾驶证怎样换领地方驾驶证?
答:持军队、武警部队驾驶证申请地方驾驶证的,需要提交申请人的身份证明、医疗机构出具的身体条件证明、军队或武警部队驾驶证、《军车驾驶员基本信息登记表》。其中,申请大型客车、重型牵引挂车、城市公交车、中型客车、大型货车的,应当考试科目一和科目三,申请其他车型包括小型汽车的,免予考试,直接换领地方驾驶证。
需要提醒的是, 按照《道路交通安全法》和军队、武警部队有关规定,持军队、武警驾驶证不能驾驶地方车辆。持军队、武警部队换领地方驾驶证,需要参加考试的,应当自车辆管理所受理之日起三年内完成考试。
10、持境外的驾驶证怎样换领我国驾驶证?
答:持境外驾驶证申请换领我国驾驶证的,需要提交申请人的身份证明(内地居民还需提交护照或者往来港澳通行证、往来台湾通行证)、医疗机构出具的有关身体条件证明、所持境外驾驶证。境外驾驶证上没有中文表述的,还需要提交翻译机构出具或公证机构公证的中文翻译文本。申请大型客车、重型牵引挂车、中型客车的,应取得相应准驾车型二年以上。 免考情形: 已在核发地持有小型自动挡汽车驾驶证申领小型汽车驾驶证、持有轻便摩托车驾驶证申请普通二轮摩托车、普通三轮摩托车准驾车型,或者持有普通二轮摩托车申请普通三轮摩托车准驾车型的,无需考试,直接核发驾驶证 考试要求: 如果对于取得境外驾驶证时在核发国一年内累计居留未满九十日的,需参加全科目考试。 申请准驾车型包含大型客车、重型牵引挂车、城市公交车、中型客车、大型货车的,需参加全科目考试, 申请准驾车型未包含上述准驾车型且在核发国一年内累计居留满九十日的,需参加科目一考试。
需要提醒的是, 境外驾驶证必须是具有单独驾驶资格且非临时性的有效驾驶证件,存在驾驶证超过有效期、临时性驾驶证或者签注驾驶限制条件等情形的,不能换领。外国驻华使馆、领馆人员及国际组织驻华代表机构人员申请的,按照有关外交对等原则执行。持境外驾驶证换领我国驾驶证,需要参加考试的,应当自车辆管理所受理之日起三年内完成考试。
软件功能
1、为广大用户们提供了种类非常多的在线交通业务办理服务,让用户们不用出门,通过线上就能和交通综合管理服务部面对面接触。
2、用户既可以在软件上预约机动车的检验,也可以选择机动车的车牌号,还可以申请或者是换领机动车驾驶证。
3、用户成功注册个人信息,并且登录后就会查询到自己车辆的相关违法记分情况,而且软件也会定期的提示车主和驾驶人缴纳违法费用。
4、采用全程透明服务的服务管理方式,致力于为广大用户们开发出一款安全性和公正性都较高的线上交通服务管理客户端。
常见问题
1、初次申请驾驶证可以申请哪几种车型?
申请人初次申请驾驶证的,可以申请城市公交车、大型货车、小型汽车、小型自动挡汽车、低速载货汽车、三轮汽车、残疾人专用小型自动挡载客汽车、摩托车、轮式自行机械车、电车驾驶证。需要增驾才能取得的,包括大型客车、牵引车、中型客车驾驶证。
温馨提示:驾驶证被注销、吊销或者撤销后,再次申请驾驶证时视为初次申请,只能申请城市公交车、大型货车、小型汽车、小型自动挡汽车、低速载货汽车、三轮汽车、残疾人专用小型自动挡载客汽车、摩托车、轮式自行机械车、电车驾驶证。
2、申请驾驶证对申请人年龄有什么具体要求?
申请驾驶证最低年龄要求:小型汽车、小型自动挡汽车、残疾人专用小型自动挡载客汽车、轮式自行机械车、低速载货汽车、三轮汽车、摩托车为18周岁,城市公交车、大型货车、电车为20周岁,中型客车为21周岁,牵引车为24周岁,大型客车为26岁。 最高年龄限制要求 :小型汽车、小型自动挡汽车、残疾人专用小型自动挡载客汽车、轻便摩托车为70周岁,低速载货汽车、普通摩托车、三轮汽车、轮式自行机械车为60周岁,城市公交车及其他大中型客货车、电车为50周岁。
3、服务号码为何统一“12123”?
使用全国统一的“12123”号码,不但方便群众记忆,又能提高政府公信力。作为公安交管部门对公众统一的服务标识,能树立在公众意识中有品质、有规模、服务意识强、值得信赖的形象。采用全国统一服务后,手机短信将能发送至全国范围车主、驾驶人等交通参与者,彻底解决外省市手机告知服务不到位的问题。另外还能节省群众资费,根据国家有关规定,拨打全国统一的公益类服务短号,仅需支付市话通讯费。
更新日志
解决已知问题,优化用户体验



