政务交通app官方下载
APP截图
应用介绍
政务交通app作为郑州市交通运输局推出的一款综合性服务软件,不仅功能强大、操作便捷,还为用户提供了高效、专业的服务体验。无论是道路运输从业人员、政务人员还是车主,都能通过这款软件享受到极大的便利。如果你还在为办理交通业务而烦恼,不妨在本站下载试试政务交通app吧!相信它会给你带来全新的体验。
主要功能与特点:
1.交通违法查询与处理:用户可以通过政务交通app查询自己的交通违法记录,部分app还支持在线处理轻微交通违法,如缴纳罚款等。
2.驾驶证与行驶证业务办理:用户可以在app上完成驾驶证和行驶证的补换领、审验、换证等业务,无需前往车管所排队办理。
3.车辆年检预约:提供车辆年检在线预约服务,方便用户合理安排时间,减少等待时间。
4.路况信息查询:实时更新路况信息,包括道路拥堵情况、交通事故、施工路段等,帮助用户规划最佳出行路线。
5.公共交通出行规划:提供公交、地铁等公共交通的线路查询、到站时间预测、换乘方案推荐等功能,方便用户出行。
6.个性化服务:部分政务交通app还提供个性化服务,如定制交通信息推送、设置常用路线等,提升用户体验。
软件优势:
1.高效便捷:
通过政务交通app,用户可以随时随地办理业务,无需受限于时间和地点。这种高效便捷的服务方式,极大地提升了用户的工作效率和满意度。
2.数据准确及时:
软件直连官方数据源,确保提供的违章信息准确无误。同时,云端同步技术也保证了用户在不同设备间切换时,能够获取到最新的业务数据。
3.专业服务团队:
政务交通app拥有专业的线下车务服务团队,为用户提供全方位的线下支持。无论是违章代办还是其他车务服务,团队都能迅速响应并为用户解决问题。
使用场景:
1.道路运输从业人员:通过政务交通app,可以轻松完成车辆年审、运输证办理等业务,提高工作效率。
2.政务人员:软件提供了便捷的行政审批功能,使得政务人员能够更高效地处理相关事务。
3.车主:用户可以随时查询自己的违章记录,并及时处理违章事宜,避免因为违章而影响车辆的正常使用。
政务交通app怎么使用:
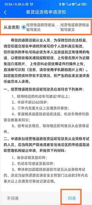
【政务交通app客运资格证怎么申请?】
1.下载并登录:
首先,在本站下载政务交通app,并进行注册登录。
2.进入客货运服务:
登录后,在app首页或相关菜单中找到“便民”选项,点击进入,然后选择“客货运”服务。
3.选择从业申请:
在客货运服务页面中,找到并点击“从业申请”按钮,开始你的申请流程。
4.阅读须知并选择类别:
接下来,认真阅读申请须知,确保你了解所有申请要求和流程。然后,根据你的实际情况选择从业类别(如客运资格证),确认无误后点击“同意”。
5.填写并提交申请:
最后,按照页面提示填写资格申请信息,包括个人信息、从业经历等。填写完毕后,仔细核对确保无误,然后点击“确认”提交申请。
更新日志
v1.7.2版本
新增网约平台变更审批功能


