敦煌网外贸平台app官方版下载
APP截图
应用介绍
敦煌网是中国首个B2B跨境电商平台,凭借丰富的商品资源、便捷的物流支付体系和AI技术赋能,为中小企业搭建了全球化的贸易桥梁。作为商务部重点推荐平台,敦煌网在推动国际贸易数字化进程中发挥了重要作用。
软件简介
中国首个B2B跨境电商平台,成立于2004年,致力于帮助中小企业对接全球市场。目前,敦煌网已升级为集团架构,拥有超254万供应商、5960万买家,覆盖225个国家,提供3400万种商品,支持188条物流线路和69种币种支付,是商务部重点推荐的对外贸易平台。
主要功能
1.全链路服务:提供店铺运营、流量营销、仓储物流、支付金融等一站式服务。
2.商品交易:展示2500万种以上商品,支持全球买家在线采购。
3.支付与物流:通过DHpay完成安全支付,拥有14个海外仓和高效物流网络。
4.多语言支持:AI技术解决语言障碍,提升跨境交易效率。
软件特色
1.海量商品:覆盖全球225个国家的优质货源,满足多样化采购需求。
2.智能物流:整合全球物流资源,提供高效、低成本的配送方案。
3.安全支付:DHpay支持多币种交易,保障资金安全。
4.AI赋能:利用AI技术优化供应链,解决信息不对称问题。
敦煌网外贸平台注册指南
一 、卖家注册入口
登录卖家首页:,点击"轻松注册"或者“轻松开店”,进入注册页面:
二、填写商户信息
请按照页面提示,填写真实的注册信息。
请注意要选择正确的用户类型,选择错误将有可能导致注册关联超限。详情请见:
特别注意:
登录名不能含敦煌网官方名称、不文明词汇、品牌词汇、名人姓名、联系方式(邮箱地址、网址、电话号码、QQ号、MSN地址等)等内容。
登录名一经注册,则无法修改。
三、验证手机、邮箱:
在提交信息后会提示您进行手机、邮箱认证,请根据指引完成相应认证。
四、缴纳平台使用费
自2019年2月20日起,新注册的账户通过手机验证和邮箱验证激活账户后,页面将提示缴纳平台使用费,点击“立即缴费”即可进入到缴费页面。缴费成功后,商户可进入身份认证页面,上传相关资料证明申请,通过身份认证后完成,可正常操作后台相关功能。关于缴纳平台使用费问题,可查阅下文。
敦煌网外贸平台使用费相关FAQ
1.为什么要收取平台使用费?(收取技术服务费的目的)
答:为全面优化平台结构、升级服务质量和激励卖家成长。
2.具体的缴费流程是怎样的呢?
答:新用户在通过手机验证和邮箱验证激活账户后,页面将提示“立即缴费”,;也可以进入到“我的DHgate”-“待操作”中查看到缴费提醒;或者进入后台“我的DHgate-设置-平台使用费-缴纳平台使用费”中操作。
3.什么样的账户需要交平台使用费呢?
答:全平台所有账户都需要缴纳平台使用费
4.如果是注册了多个账户,平台使用费是否会有优惠呢?
答:每个账户后台分别缴费,不会有优惠。
5.平台使用费的收费标准是怎么样的?
答:目前有几种不同档位供卖家选择
6.后台支持的平台使用费缴费方式都有哪些呢?
答:目前后台仅支持支付宝账户付款方式。
7.在后台缴费后,需要等待多久可以进行身份认证?是实时确认款项的吗?
答:在后台支付款项成功后,是实时确认款项的,可直接进行身份认证。
8.平台使用费的有效期是怎么计算的?
答:有效期自身份认证通过日开始计算,按月累加计算,精确到日;如半年有效,身份认证通过日期为2019年3月10日,截止日期为2019年9月9日23:59。
9.后台的缴费入口在哪里呢?
答:账户通过手机和邮箱认证激活后,页面自动提示“立即缴费”;也可以进入到“我的DHgate”-“待操作”中查看到缴费提醒;或者进入后台“我的DHgate-设置-平台使用费-缴纳平台使用费”中操作。
10.平台使用费充值之后仍提示充值,或平台使用费赠送的广告费未到账?
答:
(1)平台使用费充值后仍提示充值
请您前往卖家后台→我的DHgate→设置→平台使用费→缴费记录,查看是否有缴费记录,如有最新记录则表示充值成功;如无记录建议查看是否有同时注册或经营的店铺,请前往检测是否充值到其他店铺
(2)平台使用费赠送的广告费未到账
经核实广告费会自动换算成美金到营销系统账户中,请您去卖家后台→我的DHgate→推广→站内广告系统→首页→账户余额美金展示信息是否有增加(此处总余额=赠送+充值-已消耗),如有折合赠送人民币数量的美金提现,则表示已到账。
11.身份认证通过后,是否还能退平台使用费呢?
答:身份认证通过后即注册账户成功,不再返还平台使用费,感谢您的理解!
12.如身份认证未通过,如何申请退平台使用费?
答: 用户可以在设置→平台使用费→缴费记录处申请退费,申请退费后工作人员会在申请后1到3个工作日完成审核,并将支付费用原路返回至支付宝账号中;如申请期间改变退费意愿,需继续经营店铺,可在退费之后再次充值平台使用费,客服无法对此申请做拦截,请理解。
13.平台使用费是每年都要缴费还是只要缴费一次?
答:平台使用费需根据卖家的缴费周期计算有效期,为避免影响账户的正常运营,需要卖家在有效期之前及时续费,用户可以在设置——平台使用费——缴纳平台使用费处进行续费操作。
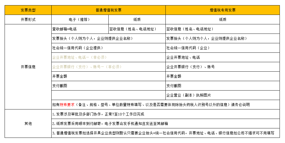
14.平台使用费缴费后是否可申请开发票?需要提交哪些信息?一般发票多久可以寄出?
答:平台使用费缴费成功且店铺经过身份认证之后,可在卖家后台 我的DHgate→资金→发票管理(线上申请)中选择发票类型填写相符信息进行申请,后期查询进度或记录可在申请记录中进行查看; 如需了解发票类型选择、开票资料及开票时间等可参考如下信息:
15.到期未续费权益有哪些限制呢?
答:在账户平台使用费有效期截止前30天,后台会在后台提示续费。
如超期未续费:
●下架所有产品、不能上传新产品、不能编辑产品
●尚未结束的订单可继续处理(包括待发货、已发货订单)
●资金账户可操作提现且规则遵循现有平台的提现政策(有效期截止日后放款的订单,需按照售后纠纷规则的非VIP买家订单30天、VIP买家订单60天,释放提现金额)
●商户评级按照现有评级规则执行
●如后期续费,卖家需手动操作上架产品
16. 新注册账户,已缴费但品类绑定错误,是否允许修改?
答:目前用户绑定类目后,无法直接在后台操作修改类目。如果新注册的账户绑错类目,可以将相应用户名、已绑定类目、希望更换到的类目给到对应行业负责人,由他们确认是否可以进行解绑。
17.平台费用退回的时间是多久?
答:线上后台申请退回的时间系统会识别卖家缴费到退费申请通过的时间,如果<90天,退款是实时的,会原路返回到支付宝。如果>90天,需要财务人工处理,预计5个工作日内到账。
18.注册新店铺需要缴费,开通类目是否还需要收费
答:只需要注册店铺收费,类目开通不收费的。
19.身份认证审核中的状态可以申请退费平台费用吗?
答:是可以的,只要身份认证未通过审核之前都可以申请退费。
20.注销账户后可以退费平台使用费吗?
答:一旦身份认证通过后,注销的账户是不能申请退费的。
21.如果按季度缴费了到时会有提醒吗?提前多少天是有提醒,没有按时交会怎样?如果未按时缴费下架产品后是否还能续费?
答:是会有提示的,一般到期前提前30天会收到平台提醒。如果未缴费是会下架产品,平台使用费过期后,卖家将不能上传新产品,所有产品下架,不能编辑产品。
22.平台使用费未续费会关闭账户?
答:平台不会处理关闭,但是长时间不使用的账户如果再使用,可能会受到风控部门的核实,如果不符合对应规定,可能会操作关店。
23.逾期未缴费的账户里的订单是否能正常执行?
答:逾期之后买家确认收货的订单,需要30天之后才能放款到资金账号(vip买家的订单需要60天)
24.逾期后账户的提款是否能正常进行?
答:逾期后,您仍可正常申请提现。其余功能将按照未缴费卖家的状态处理。缴费后,您无需再次身份认证。直接恢复正常功能,受平台使用费影响的订单将会立即放款。
25.如何使用汇投广告流量¥100(3个月)
答:价值¥100元的汇投广告流量,广告费到账后会自动为卖家建立计划开启投放直至广告费全部消耗完毕,无需卖家任何操作。
更新日志
v3.3.7版本
提升了稳定性。




