人民好医生个人防疫手册电子版安卓下载
APP截图
应用介绍
自2025年1月8日起,新冠病毒感染实施“乙类乙管”。此时,我们需明确新冠依旧属于传染病,每个人都应更加重视个人防护。随着节假日临近,为更好地助力疫情防控,小编为大家带来《人民好医生个人防疫手册》电子版。该手册由人民网在人民好医生客户端,充分考虑广大网友实际需求,特别推出便于老年人阅读的电子书版本,同时还提供PDF版,方便有需求的单位和个人下载使用。
此外,该手册会依据国务院联防联控机制新闻发布会,以及人民日报、省级政府、各大医学院校、大型公立三甲医院等权威渠道的相关信息,适时更新手册内容。例如,第一版汇聚政策解读与科普知识,设有政策解读篇、各地经验篇、个人防护篇等部分;第二版在第一版基础上,增添了应急篇、居家篇、用药篇、核酸·抗原篇、疫苗篇、重点人群篇、就医篇等几大类;第三版顺应时事热点“‘阳’了怎么办”这一话题,设有用药篇、老年人篇、儿童篇、孕产妇篇、基础知识篇等五个部分。该手册秉持有用、实用的导向,挑选网友渴望了解的问题,给出最新的权威解答。
伴随防控措施的持续优化,人民好医生个人防疫手册电子版也将不断完善和改进,让用户能够通过权威渠道多多掌握科学健康知识,持续提升个人健康素养。
软件特色
【科普直播】
全国三甲医院名医,主任医师以上级别医生在线直播。每周数位知名专家与网友就疾病与健康的常见话题进行实时互动。
【健康科普】
专业医学团队打造上千精品视频,解答常见的健康问题;营养、癌症、母婴、美容、养生等热门资讯,实现个性化推荐。
【康友圈】
三甲公立医院专家带领医疗团队入驻,建立专家官方的医患交流平台。提供免费的健康咨询服务,连接同种疾病患友,分享彼此的经验感受。
【找医院 找医生】
全国三甲医院信息库,提供医院信息查询、就诊(挂号)指南;全国三甲医院知名医生一键查询;留言板功能可对医院服务进行点评,搭建医患沟通的桥梁。
【医生学习】
医生可以通过平台课程获取医学知识,提升业务水平,共享高端专家的知识和经验,促进医生职业成长。
人民好医生app个人防疫手册在哪
1、进入软件首页,选择自己的身份,我们选择普通用户;
2、进入软件首页,里面为用户提供了视频资讯、智能自诊、找医院、找医生、健康档案等功能,点击搜索框,里面为用户提供了各个版本的个人防疫手册;
3、点击你想要的版本进入,往下拉,点击个人防疫手册;
4、里面为用户提供了电子书和pdf下载功能,我们点击电子书;
5、开始阅读;
6、里面提供了详细的目录页,如阳康篇、儿童篇、孕妇篇、疫苗篇等等,点击你想要了解的知识;
7、开始阅读即可。
人民好医生个人防疫手册第三版用药篇
1、“阳”了没有症状,需要吃药吗?
答:无症状无需吃药。像退热药、感冒药、止咳药以及化痰药,这些都无法预防疾病,仅能起到缓解症状的作用。在没有症状的情况下,一定不要盲目用药。即便许多药品属于非处方药(OTC),然而不当使用依然会产生副作用,很容易对肝肾功能造成损伤。关于具体的用药建议,务必依照药品说明书服用,或者向医生咨询。
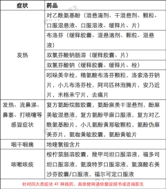
2、“阳”了居家期间,如何做到对症治疗?(附图表)
答:第一,无症状感染者无需进行药物治疗。第二,要是出现发热、咳嗽之类症状,可以对症处理或者采用口服药治疗。第三,服药过程中,必须按照药品说明书来服用,防止盲目使用抗菌药物。第四,若患有基础疾病,且病情处于稳定状态,无需更改正在使用的基础疾病治疗药物的剂量。第五,有需求时也能够联系基层医疗卫生机构的医务人员,或者借助互联网医疗的形式进行咨询。
3、用药有哪些注意事项?
答:一是没有症状不要吃药。不当使用会出现副作用,容易造成肝肾功能损伤。二是退烧药与复方感冒药不要一起吃。三是不要随意使用消炎药。四是婴儿、孕妇、老年人等特殊人群要谨慎用药。吃退烧药一定要认真阅读说明书或咨询医生。
4、感染后,能吃消炎药吗?
答:新冠肺炎是病毒性感染,所谓的消炎药其实是针对细菌感染的。现有研究证据显示,新冠合并细菌感染的比例非常低,不要盲目用消炎药。
5、如何科学服用西药退烧药?
答:西药退烧药只需选择一种。当高热症状显著,浑身酸痛、头痛极为剧烈时,可使用一些解热镇痛药,也就是退烧药,像布洛芬或者对乙酰氨基酚,尽量避免叠加使用。同时要留意每日服用剂量不能超标,不然会对肝脏造成损伤。例如,对乙酰氨基酚或布洛芬一天内使用次数不要超过4次。使用布洛芬退烧时,需注意每次间隔6小时,一天用药不超4次。使用对乙酰氨基酚退烧,要是持续发热或疼痛,每4 - 6小时能够重复使用1次,一天用药同样不超过4次。
6、连花清瘟和布洛芬能同时吃吗?
答:连花清瘟与解热镇痛药布洛芬、对乙酰氨基酚的药物成分并不冲突。然而,服用的药物种类越多,出现肠胃不适等风险就越高。要是出现体温升高、头痛、肌肉酸痛等较为严重的状况,可以按需服用解热镇痛药布洛芬、对乙酰氨基酚。连花清瘟主要是起到辅助作用,有助于缓解全身不适症状,每日服用三次。因此,只要将这两种药物的服用时间错开两小时,就不会存在药物叠加的问题。
常说避免药物的叠加,主要是指一些复方的感冒药,甚至一些中成药的复方药里面有对乙酰氨基酚,如果服用此类复方感冒药,再服用对乙酰氨基酚,就会导致用药过量,甚至有人把两种复方感冒药一起吃,也会导致很多重复的成分过量,这是比较危险的。
7、退烧药何时吃合适?多吃退烧药能退得快?
答:当体温处于37.5 - 38.5℃这个区间时,优先选择物理降温的方式。而当体温升高到38.5℃以上时,则可以使用退烧药。对于部分患有基础疾病的老年人,或者症状较为严重但体温尚未达到38.5℃的发热患者,要是出现精神不振,或者合并有其他系统症状,也能够谨慎地服用退烧药。通常情况下,退烧药的使用时长不应超过3天,要是症状依旧没有得到缓解,建议前往医院就诊。
退烧药并不是吃得越多、恢复得越快,如果超量服用或叠加多种退烧药,肝脏或其他脏器可能会受到损害,因此一定要仔细阅读药品说明书或咨询医师、药师后服用。肝、肾功能不全和胃肠道疾病患者用药,需咨询医师或药师。
8、几种中成药一起吃,会不会效果更好?
答:对于中药感冒药,建议只挑选一种,并采用“小量频服”的方式。像连花清瘟、清开灵、蓝芩口服液这类中成药,任选其一就行,无需同时服用两三种。这是由于它们都包含清热解毒类的苦寒药物,若叠加使用,很容易损伤脾胃,还可能导致病邪深入体内。此外,在服用方法上,要遵循“小量频服”原则,也就是提高服用的频率,而非增加药物的剂量和种类。
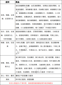
9、出现咽干、咳嗽等,什么药可以缓解?
答:如果出现咳嗽症状,建议使用复方鲜竹沥液、宣肺败毒颗粒、急支糖浆等;如果出现痰多、咳痰费力症状,建议使用复方甘草片、乙酰半胱氨酸颗粒等;如果咽痛、咽干症状明显,建议使用华素片、西瓜霜含片等。
10、出现鼻塞影响睡眠,什么药可以缓解?
答:如果鼻塞流涕症状明显,建议使用扑尔敏、氯雷他定、西替利嗪或布地奈德喷鼻。
11、基础病人群感染后,如何服药?
答:新冠病毒感染可能导致慢性病、基础疾病病情加重,患有基础疾病的人一定要规律用药,控制好病情。
12、如何对症选择中药?
答:当临床表现主要为高热、乏力、便秘时,可选用防风通圣颗粒等药物;若症状以发热、咽痛、乏力为主,抗病毒颗粒、双清合剂等较为适用;要是咽痛症状十分明显,蓝芩颗粒等能起到作用。在疾病的恢复期,部分患者存在气短乏力、汗多恶风的情况,此时芪参补气胶囊等可派上用场;若出现气短、胸闷、咳嗽、腰膝酸软等症状,推荐使用百令胶囊等;而当有干咳、少痰或痰黏、气短的症状时,润肺膏等可帮助缓解症状。
13、新冠症状消失但抗原阳性,还需要吃药么?
答:如果已经症状减轻或者已经在康复期了,这时候可以不再服用药物了,不需要巩固疗效。服用中药也是一样的,不需要巩固治疗。
14、新冠病毒感染者常见症状及用药目录(附表)
更新日志
v2.2.125版本
主页样式优化,修复部分页面已知显示问题
v2.2.122版本
修复部分页面已知显示问题
v2.2.118版本
修复部分已知问题及功能优化



