233乐园秒玩版免费下载
APP截图
应用介绍
2强烈推荐233乐园秒玩版这款超热门的游戏盒子app!它拥有海量游戏资源,单机、网游,复古经典的统统涵盖。每天都能轻松获取各类游戏资源,丰富全面的游戏福利随意领取。不仅如此,软件具备强大的云游戏功能,众多游戏点击就能玩。还有热闹非凡的游戏社区,能和更多游戏好友畅快讨论!
软件特色
1、推荐:每日推荐更新热门小游戏,能更好地助力你发现新游戏,体验全新乐趣。
2、免启动与免登录:打开游戏即可直接畅玩,凭借233乐园账号无需登录,就能轻松便捷地体验所有游戏。
3、游戏圈子:每款游戏都有其自带的游戏互动圈子,在这里你能够结识更多朋友,畅快地玩游戏。
4、未知领域:拓宽你的游戏喜好边界,依据个人兴趣爱好为你输送全新游戏内容支撑,尽情畅享欢乐时光!
233乐园秒玩版怎么申请退款
1、第一步要下载并安装233乐园秒玩版,进入该软件后,点击“我的”板块。
2、在这里点击“客服入口”;
3、选择充值问题;
4、如是未成年充值,则可以选择第一项“未成年充值退款”;
5、然后在微信搜索“龙威互动客服中心”公众号,关注;
6、关注之后选择“充值退款”,不要急着申请,可以先点击申请注意事项;
7、先在下面看看退款的注意事项;
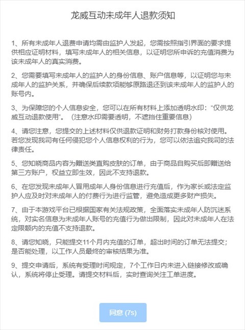
8、接着点击“申请入口”,进入后会出现未成年人退款须知,此处一定要留意查看哦!
9、看玩之后需要准备以下材料,
身份证明
材料1:未成年人出生证明
材料2:监护人户口簿户主页
材料2:监护人户口簿的个人页
材料2:未成年(小孩)户口簿个人页
拍摄一段您的小孩玩游戏的视频
充值的游戏区服、游戏ID截图
账号实名认证人手持身份证照片
账号实名认证人与未成年人关系证明
10、以及消费证明和特殊材料证明
消费证明:支付渠道流水证明;
特殊材料证明:可用于证明孩子充值行为的材料包含但不限于游戏内聊天记录、充值时的监控视频等。
以上材料整理完毕后即可提交,提交后工作人员将予以审核,申请结果以工作人员的最终审核意见为准。
怎么安装
1、在软件内搜索或者找到你感兴趣的游戏内容;
2、点击去玩游戏开始下载游戏,下载完成免安装哦;
3、通过授权233账号绑定来启动游戏;
4、等待读取进入游戏后就可以开始玩游戏啦!
软件亮点
1、智能推荐,准确了解你喜好;
2、资源丰富,有趣内容随心看;
3、分享快乐,人人都是开心果;
4、关注作者,新动态抢先看;
5、海量内容,总有你喜欢,极速加载,无延迟,超爽体验!
软件功能
1、主播福利:定期举行论坛主播活动送福利,更多大奖等你拿;
2、游戏数据:一手游戏资料早知道,让你能详细了解更多数据;
3、游戏攻略:主机游戏、PC游戏各种攻略都会提供,非常丰富;
4、组团开黑:用户间可以一起相约游戏,在线组团一起去开黑;
5、一键关注:可以关注游戏大神,能及时发现最新的动态详情;
6、聊天交友:用户之间可以尽情聊天,还可以在线找队友开黑!
更新说明
v4.61.0.0-4614771版本
优化用户体验、修复bug!




