MiniMax
APP截图
应用介绍
MiniMax是一款基于自研多模态大模型的智能助手应用,支持文本、语音、图像、视频、代码等多种模态的输入与输出,可以通过自然语言对话、上传文件、拍摄图片等方式与AI进行交互。覆盖公众号文章、小红书笔记、学术论文、营销文案、电商脚本等多种类型的内容创作,提供实时信息查询服务,解答各类知识疑问,基于Hailuo系列模型,可生成图片、1080P高清视频,支持首尾帧视频生成,处理复杂物理场景。
MiniMax官方正版免费使用简介
1、用户进入MiniMax手机app后可以在不登录情况下就可以直接免费与之对话,比如问些问题,整理些文本
2、还可以开启语音播放功能帮你播放内容
3、点击底部识图功能可以上传图片让它识别
4、在线翻译功能可以选择很多国家语言进行在线翻译
5、例如可以直接让它把刚生成的中文翻译成英文
6、用户登录后不仅可以与其它设备平台上的MiniMax进行数据同步,而且还可以免费体验其全部功能
MiniMax能生成视频吗
1、MiniMax目前已不可以生成视频了,但是官方推荐使用海螺ai进行视频创作,用户进入app后点击顶部的海螺视频会打开浏览器让用户下载安装海螺ai,当然用户可以选择在本站直接搜索海螺ai来下载使用
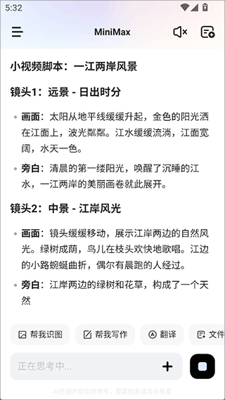
2、即使用户在输入框中直接输入“帮我生成一段描述一江两岸风景的小视频”,然后点击发送,用户看到的只是文字描述
3、你再反问它视频生成在哪里时它就会回答你无法生成视频了
应用特色
1、全模态支持,支持文字、图片、视频、语音等多种内容形式的创作与解析,提供768P-1080P高清输出,最长生成10秒视频。
2、跨场景智能化服务,基于前沿AI技术打造,核心功能围绕多模态交互展开,提供跨场景的智能化服务。
3、模型架构创新,实现MoE基础模型架构商业化,提升了可扩展性和效率,直接转化为更少的计算需求及更低的推理成本。
应用亮点
1、强大的AI原生产品矩阵,场景模板丰富,追求节庆、风格等泛场景覆盖,适合高频测试与批量生产。
2、收入主要来自AI原生产品、开放平台及其他基于AI的企业服务两大板块,构建了订阅服务+云端API结构。
3、全栈编码能力,突破多数模型围绕Python的局限,系统性强化Rust、Java、C++等生产级后端语言适配。
更新日志
v4.5.1版本
优化体验,增强稳定性。




